用手臂击打对方颈部!足协官方:河南队阿奇姆彭停赛4场、罚款4万
- 发布于:2024-08-08 11:05:02
- 来源:球迷屋直播

08月08日宣 足协官方发布处罚决定,河南队球员阿奇姆彭在比赛中实施暴力行为,用手臂击打对方颈部,停赛4场、罚款4万。
中超第21轮,南通支云vs河南,比赛第87分钟,阿奇姆彭用手击打宋浩宇颈部,裁判在场边观看VAR后,红牌将阿奇姆彭罚下。


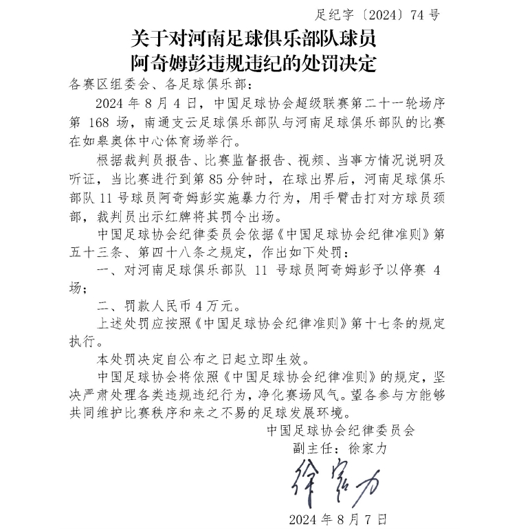
足协罚单↓

河南队赛程↓

相关资讯
- 中超 | 徐正源已无缘执教国安俱乐部,本人想休息一年,让球迷直言可惜
- 中超 | 告别功勋!官方:蓉城主帅徐正源离队,结束五年成都生涯
- 中超 | 大手笔!中超3强队追求林加德,开高薪合同,国安蓉城谁能胜出
- 中超 | 徐正源&蓉城“分手记”
- 中超 | 中超球员身价更新!米特里策400万领跑,塞鸟王钰栋本土居首
- 中超 | 中超球队身价榜:海港居首,申花第二,国安第三,山东第四
- 中超 | 中超国内球员身价前十:塞鸟、王钰栋150万欧居首,韦世豪第五
- 中超 | 暴力鸟真要回来一家中超队聘请保利尼奥回归中超,最快本周敲定
- 中超 | 曾在中超赚5亿+险被归化!35岁苏宁功勋5年后或重返中国下家曝光
- 中超 | 意外!波耶特以为他重返中超会很抢手,结果自荐来浙江队都被拒
最新资讯
- 中超 | 徐正源已无缘执教国安俱乐部,本人想休息一年,让球迷直言可惜
- 意甲 | 齐沃:意大利诺是意甲最佳主帅之一我们能填补缺阵球员空缺
- 英超 | 斯基拉:尤文预计冬窗会有球队报价若昂马里奥,水晶宫已问价
- CBA | 双向奔赴!威尔斯薪水曝光,拒绝高薪加盟辽宁男篮
- CBA | 20投16中狂轰56分20罚!CBA第一杀神:他比萨姆纳还要炸裂!
- NBA | 甩卖状元郎被低估的3D!湖人敢不敢赌一把!
- 体育战报 | 从“野蛮生长”到“紧急刹车”:中国马拉松的冰火2025
- 中超 | 告别功勋!官方:蓉城主帅徐正源离队,结束五年成都生涯
- 德甲 | 图片报:施洛特贝克批评球队近期状态,吉拉西认为应直接点名
- 意甲 | 名记称国米冬窗必将签右翼英格兰国字号硬汉突然成大热门
